Introduction

The systems of the body are made up of different organs. Each organ plays a specific role to maintain proper functioning of the body. When one organ is malfunctioning, the human body is affected.

The human reproductive systems — male and female — are composed of external and internal organs that work together for reproduction.

Have you ever asked your parents how your family grew and where you have come from? All living things, including human beings, are able to produce offspring through the process known as Reproduction.

The learners should be able to…

  1. Describe the parts of the reproductive system and their functions.
  2. Explain the role of hormones involved in the female and male reproductive systems.
  3. Describe the feedback mechanisms involved in regulating processes in the female reproductive system (e.g., menstrual cycle).
  4. Describe how the nervous system coordinates and regulates these feedback mechanisms to maintain homeostasis.

UNIT VI: COORDINATED FUNCTIONS OF THE REPRODUCTIVE, ENDOCRINE, AND NERVOUS

Lesson 1: THE REPRODUCTION SYSTEM

The morphological and physiological structure of the male reproductive system is different from the female reproductive system. The external and internal parts differ in size and shape as well as its functions. Though the parts and functions of the reproductive system are different in some aspects, they are coordinated parts and functions. The role of the male reproductive system is to produce and transport sperm cells while the female reproductive system is to produce egg cells and for child-bearing. Without the fusion of the gamete from the testis of the male organ with gamete from the female organ, reproduction will not occur.

MORPHOLOGY AND PHYSIOLOGY OF THE MALE REPRODUCTIVE SYSTEM
THE GLANDS AND DUCTS OF THE MALE REPRODUCTIVE ORGAN

THE SPERM CELL

The sperm cell is a unique structure located in the testis. It fertilizes the egg. Males have two testes found inside the scrotum. It produces millions of minute sperm cells which can be observed only under the microscope. The sperm cell which comes from the testes, and travels in the epididymis are temporarily stored until they are released. The sperm cells are release and move along the vas deferens. Along the way, the sperms combined with the nutrient secretions from the prostate gland and seminal vesicles. This mixture is called semen. The semen will be transported into the urethra and out of the penis.

PARTS AND FUNCTION OF THE FEMALE REPRODUCTIVE SYSTEM
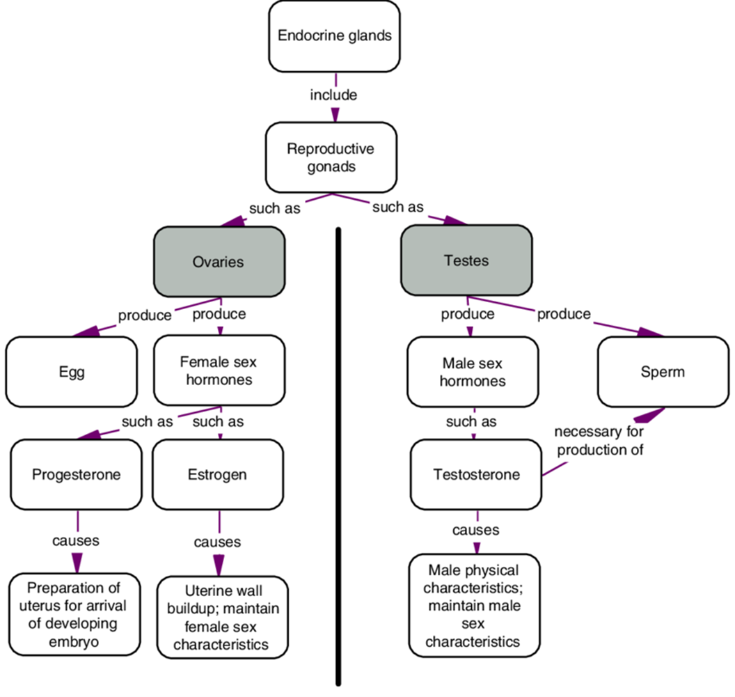
  1. Ovaries: The two ovaries are small and almond-shaped organs. They are located inside the female, one on each side of the body a few inches below the waist. The ovaries secrete hormones called estrogen and progesterone to produce mature egg cells. Egg cells begin to mature when the female reaches puberty. During puberty, ovaries usually produce and release one ripened egg every 28 days. This process is called ovulation.
  2. Fallopian tubes: These are the two very fine tubes which extend from each ovary into the uterus. Their main function is to contain the egg until fertilization takes place and to provide a passageway leading the sperm to the egg and the fertilized egg to the uterus.
  3. Uterus or womb: The uterus is a hollow, muscular, pear-shaped organ located between the two ovaries. It is where the fertilized egg will develop and grow into a baby.
  4. Cervix: A narrow structure within an inch-long canal connecting the lower end of the uterus to the upper portion of the vagina.
  5. Vagina or birth canal: The vagina or birth canal is the hollow tube leading from the cervix to the outside of the body. The wall is elastic, which allows it to expand during childbirth and sexual intercourse.
  6. Vulva: The external genitalia, which includes the following parts:
    • Mons veneris: The mons veneris is the hairy skin-covered pad of fat over the pubic bone.
    • Labia minora: The labia minora are the small lips covered with modified skin.
    • Labia majora: The labia majora are the large lips covered with pubic hair.
    • Clitoris: The clitoris is the small almond-shaped erectile tissue located below the junction of the two minora.
    • Vaginal orifice: The vaginal orifice is the opening into the vagina.
ROLE OF HORMONES IN THE REPRODUCTIVE SYSTEM

Hormones play an important role that regulates the function of a specific organ of the body. These are regulating and complex chemical substances secreted by the endocrine glands that are carried through the blood stream to the target organ in many areas of the body. The hormones of the reproductive system carry a specific role during puberty, ovulation, pregnancy, and development. The reproductive glands are controlled by the pituitary gland, which is controlled by the hypothalamus. The reproductive glands of boys and girls work at low levels until the age of 10. After this age, hormone levels begin to increase, and physical changes start to develop. The hypothalamus releases chemical substances that signal the pituitary gland to start producing two hormones responsible for reproduction – the follicle-stimulating hormone (FSH) and luteinizing hormone (LH). Both males and females produce these kinds of hormone. They affect the testes in men and the ovaries in women.

The LH of the male sends signals in the testes to produce testosterone with FSH to control the production of the sperm and the growth of facial hair. In females, the pituitary hormones LH and FSH stimulate the ovaries to produce estrogen and progesterone. These hormones are responsible to produce ova or mature egg cells. Other roles of the reproductive hormone are listed below.

MENSTRUAL CYCLE

Females begin to menstruate between the ages of 11 and 15. Menstruation, or monthly period, is the monthly shedding of the lining of the uterus.

  1. Menstrual cycle begins when an egg matures or ripens in one of the ovaries. At the same time, the endometrium, the lining of the uterus, starts to thicken for possible pregnancy.
  2. The matured egg releases from the ovary. The lining of the uterus continuously thickens until it is ready to receive the fertilized egg.
  3. The thickened uterus will serve as the home for the developing embryo.
  4. If pregnancy does not successfully happen, the endometrium breaks down or is destroyed and discharged from the body. This discharge of blood and tissue is known as menstruation or menstrual period.
  5. The menstrual cycle lasts 28 days, but there are some females menstruate cycles as short as 21 days, or as long as 35 days and are considered normal.
  6. The endocrine system plays an important role for the menstrual cycle.
  7. During the first half of the cycle (days 1-14), pituitary hormone FSH stimulates an egg to mature inside one of the ovaries.
  8. When the egg starts to develop, it secretes estrogen which causes the endometrium to thicken.
  9. At the middle of menstrual cycle, which is about day 14, the level of LH (Luteinizing Hormone) starts to rise; thus, ovulation occurs.
  10. The ovary releases the egg and travels into the fallopian tube.
  11. It takes seven days for the egg to travel into the fallopian tube going to the uterus.
  12. The production of the progesterone increases after the time the egg reaches the uterus. As the progesterone increases, it maintains the growth of the endometrium.
  13. If the egg has not been fertilized, progesterone and estrogen levels drop. The endometrium breaks down and the unfertilized egg passes out of the body through the vagina.
THE DEVELOPMENT OF LIFE

Stages of Early Embryonic Animal Development

THE PROCESS OF FERTILIZATION AND THE DEVELOPMENTOF THE HUMAN EMBRYO
  1. First Week of Development
    The union of sperm cell from a male and an egg cell from a female is called fertilization. After fertilization of the egg cell, the zygote travels in the oviduct to get nutrients from maternal secretions, then will undergo the process of first mitotic cell division which forms cleavages. When it reaches the uterus, cleavages have transformed into a solid group of cells called morula and later on will develop into a blastocyst. There is an inner cell mass of the blastocysts having a surface cell layer called the trophoblast.

    Secretion of chorionic gonadotropin from trophoblast helps to maintain the corpus luteum to grow and to secrete estrogens and progesterone. These hormones help the uterine lining to do its task during pregnancy. Once the blastocyst is formed, it begins to adhere itself to the uterine lining. This process of attachment is also known as implantation. After the blastocyst has been implanted, it is now called embryo.
  2. The Embryo
    Embryo is the initial development stage in human after fertilization. The bond that holds the embryo to the wall of the uterus is called the placenta. Approximately 25 days, after fertilization, a cord forms between the embryo and the sac (called the placenta). This cord is referred to as the umbilical cord which is the embryo's lifeline, meaning the embryo gets its oxygen and food from the mother through the placenta. The developing embryo is enclosed in a sac of thin sheet of tissue called the amniotic sac. Within this sac is the amniotic fluid where the embryo floats. This fluid serves as a shock absorber and helps the embryo to maintain its temperature.
  3. The Fetus
    After two months, the embryo is about 1.2 inches (3 centimeters) long and has a recognizable human form or a fetus. The fetus grows with the help of the placenta. The placenta connects to the developing embryo by means of the umbilical cord. At four months, the fetus moves and can be recognized. The baby's eyelashes are formed, and eyelids can be recognized at seven months. All the organs are well developed on the ninth month; the baby is ready to be born.

    At birth, many of the baby's organs and systems are not yet fully developed. Their bones are still soft and flexible. At a very early stage of life, it is necessary to take good care of every individual to protect his/her different organs in order for him/her to have a healthy body all throughout his/her life.

Lesson 2: THE ENDOCRINE AND NERVOUS SYSTEM

THE ENDOCRINE AND NERVOUS SYSTEM

The endocrine system is made up of a group of organs called endocrine glands. A gland is the smallest living unit in the body that produces and releases a chemical substance called hormones. In the previous lesson, you have studied the different glands and specific role in the reproductive organs. Now, let us explain the overall function of this system in the body.

THE OVER-ALL ROLE OF THE ENDOCRINE SYSTEM
  1. Endocrine system are consists of many glands which secretes hormones directly into the bloodstream to regulate daily activities of the body and controls its overall development. The hormones act as chemical messengers in the body which stimulates many organs such as the ovaries and the testes.
  2. Endocrine system is also known as the "system of checks and balances" that works to keep the body system healthy. One of the instances when the endocrine system is working properly is by sending chemical signals to another gland which responds by controlling the chemicals of the first gland.
  3. It is similar to thermostat (temperature regulator) because it may turn on when the temperature is below normal and may turn off when the temperature is above normal, thus the endocrine system turns on and off in response to the level of hormones in the body.
  4. When the endocrine system is not properly doing its job, the over health of the body may be affected such as energy level, physical appearance and the ability to produce offspring.
THE LOCATION AND ROLE OF THE ENDOCRINE GLANDS IN THE BODY
POSITIVE AND NEGATIVE FEEDBACK COORDINATED BY THE DIFFERENT SYSTEMS OF THE HUMAN BODY

Homeostasis is responsible in the regulation and maintenance of the internal environment of the body. It regulates body temperature, fluids, salts, acids, gases, and nutrients that help support human life. Internal control system of the body responds immediately to change from the different conditions or internal environment. There are different control systems in the body-sensors, control center, communicating system and targets.

1. SENSORS

Sensors are receptors which are responsible in gathering information about the conditions inside and outside of the body. For instance, during summer or winter, your skin and nostrils sensors function as receptors in gathering data information about the temperature. The skin is made up of many internal sensors that detect changes in the environment. The human body is made up of sensory neurons which carry impulses to the brain or spinal cord.

2. CONTROL CENTER

The control center of the body is the brain which part of the nervous system. The brain receives information from the sensors. It then examines the information to the ideal values (set point) in which the body functions well. If the set point is below the control center quickly responds by sending messages through the communicating systems-the nervous system and the endocrine system.

3. COMMUNICATING SYSTEMS

The nervous system and the endocrine system are the communicating systems of the body. They carry the information to all parts of the body. Through nerve impulse and hormones dictates the target cell or organs in the body how to respond with the internal and external changes.

4. TARGETS

Target is any organ, tissue, or cell which is responsible to the changes in the activity of the body in response to the message received. The human body is made up of electrical signals or neurons which receive input, process the input, and produce a response.

PARTS OF THE NEURON:
  • Dendrites are branched cell components that receives stimulus from other neurons or sensory receptors.
  • Cell body contains a nucleus which will process the stimulus.
  • Axon will transmit stimulus to a gland, muscle, organ, or other neuron.
TARGET CELL RESPONSE TO HORMONES

Different types of hormones are secreted by endocrine glands and are directly diffused into the bloodstream. The hormones will travel to the different parts of the body. Only the target cells have receptors to which the specific type of hormone can bind. The response occurs when the hormones lock, and key binding triggers the target tissue.

FEEDBACK MECHANISMS INVOLVED IN REGULATING PROCESSES IN THE FEMALE REPRODUCTIVE SYSTEM

Many functions of the body and processes operate using feedback systems. The body maintains its state of balance or homeostasis through a control system activated by many feedback systems. To maintain normal cell functions of the body, intracellular and extracellular substances in the environments, such as pH, temperature, and required amounts of substances needed by the body have to be a relatively constant. In addition, the body must cope with pollution, infection, stress, and other conditions. To maintain life processes and proper functions of the cell, feedback system is important.

The nervous system and the endocrine system play an important role to function the feedback system of the body. The nerve cells are able to perceive changes once hormones are releases in the body from the endocrine system in which the brain respond quickly. The hormones of the endocrine system control the system slowly. For instance, hormones and nerve cells regulate the movement during labor contractions. When labor starts, nerve cells in the uterus signal the hypothalamus to release oxytocin hormone into the bloodstream, which causes the uterus to contract. Feedback regulation can be either positive or negative.

HOW NERVOUS SYSTEM COORDINATES AND REGULATES FEEDBACK MECHANISM TO MAINTAIN HOMEOSTASIS
Homeostasis and Internal Environment

The complex tissues, organs, and organ systems in our body must respond to the different conditions and situations in the environment. The body has variety control systems to keep its internal environment stable and responsible for maintaining homeostasis.

1. Negative Feedback

Negative feedback is a control system to reduce or minimize any changes or conditions of the body, which keeps the whole body system stable. It is also a mechanism that regulates homeostasis. The term negative is a deviation from set point. The set point refers to the normal value and ideal requirement of the body to maintain homeostasis.

The secretions of hormones from the endocrine glands are under the control of hypothalamus which is also controlled by negative feedback. Increased breathing is a good example of how a negative feedback loop works. Oxygen is necessary for breathing in order for the proper functioning of the body and to secrete carbon dioxide. Due to the presence of high levels of carbon dioxide in extracellular fluid, breathing increases and therefore oxygen supply increases in the air in the lungs. As a result, counteracts the high amounts of carbon dioxide. High level of carbon dioxide is harmful to the body. Negative feedback loops maintain state of balance by reversing change to return its normal condition of the body.

Another example of a negative feedback mechanism is when the levels of glucose (sugar) in the blood are regulated the hormone insulin. When blood sugar increases in the body, the receptors in the body detect a change. Due to this condition, the pancreas release insulin into the blood effectively to lower down the sugar level. The pancreas stops releasing insulin once the blood glucose level reach homeostasis.

Components of Negative Feedback
Component Description
Control Center The brain, which establishes set point.
Receptor Detects changes within the body. Monitors the environment and responds to stimuli.
Effector Responsible for the response to changes.
Stimulus Produces a change to a variable (the factor being regulated).
2. Positive Feedback

Positive feedback is a control system which uses information from sensors to increase the rate of processes. It is also exact opposite of a negative feedback mechanism. This type of feedback is important whenever a rapid change is necessary. It deviates from a set point; therefore, it becomes greater which makes a bad situation worse. This type of feedback is rarely found in healthy people For instance, if you cut your finger, positive feedback mechanism is used in the production of nerve impulse and increase the rate of change in blood clotting until the wound is sealed. Another example of positive feedback system is during child birth. During labor, the oxytocin release in the uterus intensifies and speeds up contractions. The release of oxytocin stops when the baby is born. The birth ends the release of oxytocin and ends the positive feedback mechanism.

LIFE LESSONS

Remember that God created human beings, making them to be like Himself. He created them male and female and blessed them to have many children so that their descendants will live all over the earth and bring it under their control. Couples have their own choice and plan how many children could possibly be raised. Health histories must be considered and decide whether or not to have a baby.

Enrichment

Assessment

I. Multiple Choice

Choose the correct answer. Write the letter of the best answer in the blank before each number.

__________ 1. Which of these does not correctly contrast sperm with eggs?

SPERM EGGS
a. mass produced one each month
b. much smaller much larger
c. moves along the vas deferens interstitial cells
d. arrow shaped round shaped

__________ 2. The uterus __________________________.

  • a. is connected to both the oviducts and the vagina
  • b. is not an endocrine gland
  • c. contributes to the development of the placenta
  • d. all of these are correct

__________ 3. Pregnancy begins ____________________.

  • a. when an egg is fertilized
  • b. upon successful implantation
  • c. when ovulation occurs
  • d. during the follicular phase

__________ 4. The anterior pituitary stimulates what gland in the human body?

  • a. thyroid
  • b. adrenal cortex
  • c. adrenal medulla
  • d. pancreas

__________ 5. Which male organ which produce millions of tiny sperm cells?

  • a. testes
  • b. epididymis
  • c. vas deferens
  • d. urethra

__________ 6. When muscle of the uterus will push the baby through the cervix and out of the vagina, this process is called ____________.

  • a. birth
  • b. fertilization
  • c. reproduction
  • d. contraction

__________ 7. Which of the following that it looks like a sac or pouch which encloses the testes?

  • a. scrotum
  • b. epididymis
  • c. vas deferens
  • d. penis

__________ 8. The vas deferens ____________________.

  • a. becomes erect
  • b. carries sperm
  • c. is rounded by the prostate gland
  • d. all of these are correct

__________ 9. A simple goiter is caused by ______________.

  • a. too much salt in the diet
  • b. too little iodine in the diet
  • c. too many sweets in the diet
  • d. a bland diet

__________ 10. Which of the following statements is a best example of positive feedback mechanism?

  • a. You cannot hold your breath for a long time.
  • b. The release of certain growth hormones during puberty.
  • c. The evaporation of sweat from the skin has a strong cooling effect.
  • d. It releases heat energy and helps warm the body back to 37°C.

II. Write the correct answer on the space provided.

  1. The external sac that houses the testes.
  2. The male organ that transports semen and urine out of the body.
  3. The process in which the ovary releases a ripened egg cell.
  4. The monthly shedding of the lining of the uterus.
  5. The narrow passage that connects the uterus to the vagina.
  6. The reproductive hormone responsible for the development of male secondary sex characteristics.
  7. The hormone secreted by the ovaries that thickens the endometrium.
  8. The cord that connects the fetus to the placenta and serves as the fetus’ lifeline.
  9. The thin sac filled with fluid that protects the developing embryo.
  10. The endocrine gland considered as the "control center" of the endocrine system

III. Match Column A with the correct answer in Column B.

Write only the letter of the correct answer.

Column A
A. Ovaries
B. Fallopian Tubes
C. Uterus
D. Cervix
E. Vagina
F. Estrogen
G. Progesterone
H. Testosterone
I. Negative Feedback
J. Positive Feedback
Column B
1. Thickens the endometrium to prepare for pregnancy
2. Regulates menstrual cycle and secondary female sex traits
3. Site where fertilized egg implants and develops
4. Transport passage of egg cells; fertilization usually occurs here
5. Hormone that develops sperm cells and male traits
6. Mechanism that maintains stability by reversing changes in the body
7. Control mechanism that enhances or intensifies a process
8. Passageway for childbirth; elastic muscular canal
9. Narrow opening between uterus and vagina
10. Organ that produces egg cells and female hormones

Summary

Concept Map